首页
金博士学堂
基础金融知识
股票
基金
债券
进阶金融知识
科创板
创业板
北京交易所与新三板
REITs
宝城期货、衍生品学堂
融资融券
全面注册制专栏
投教产品
金博士视频课
金博士视频课
风险防范
防非法证券
防范非法集资宣传
投资者维权
退市风险提示
退市风险公告
其他投教
政策法规
法律法规
业务规则
反洗钱
投教风采
投教荣誉
投教活动
投资者保护
问卷调查
意见征集
投诉与建议
绿色金融
最新动态
宝城期货、衍生品学堂
模拟体验
A股模拟交易
期权模拟交易
港股通模拟交易
温馨提示
您将进入模拟体验环节,希望您体验愉快!
长城证券免责声明:
本栏目的内容仅为投资者教育目的而发布,相关信息来源于公开信息或第三方,不构成任何投资建议,本栏目力求信息准确可靠,但不对这些信息的准确性、完整性和及时性做出任何保证,亦不对因使用本栏目信息而引发或可能引发的损失承担任何责任,请投资者审慎独立决策。任何机构或者个人参与本栏目,即被视为已完全知悉、理解并接受本声明的全部内容。市场有风险,投资需谨慎。
确认
意见征集
标题
*
内容
邮箱
手机号
提交意见
首页
/
风险防范
/
防非法证券
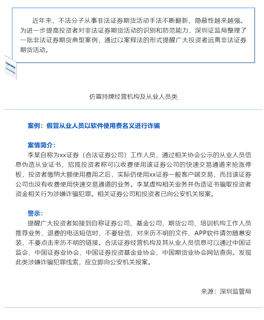
【长·分享】2023年防非宣传案例(十)
时间:
2024.03.04 09:05:00
来源:
cgws
(免责声明:本文仅为投资者教育之目的而发布,不构成投资建议。投资者据此操作,风险自担。长城证券投资者教育基地力求本文所涉信息准确可靠,但并不对其准确性、完整性和及时性做出任何保证,对因使用本文引发的损失不承担责任。)
上一篇
下一篇
金博士学堂
基础金融知识
进阶金融知识
全面注册制专栏
投教风采
投教荣誉
投教活动
投资者保护
问卷调查
意见征集
投诉与建议
投教链接
中国证券监督管理委
中国证券业协会
上海证券交易所
深圳证券交易所
北京证券交易所
友情链接
证券纠纷调解在线申请平台
中国投资者网
宝城期货投资者教育基地
关注我们
长城证券投教基地
联系我们
95514
长城证券股份有限公司 | 版权所有 COPYRIGHT 2022 GREAT WALL SECURITIES CO,LTD ALL RIGHT RESERVED
关闭浮窗
问卷调查
全面注册制专栏
返回顶部